全球赌博十大网址
铜峰工业园新能源用电子元器件厂房项目消防工程(中标结果公示2.20发布)_01-全球赌博十大网址官方网站
全球赌博十大网址
股票名称:全球赌博十大网址
股票代码:600237
Menu
EN
网站首页
全球十大网赌平台
聚丙烯薄膜
金属化薄膜
交流电容器
直流电容器
电力电子电容器
聚酯薄膜
电容器配件
精密连接器
材料/招标
招标
应用领域
家电
轨道交通
清洁能源
照明电子
电子电路
电子显示
现代印刷
节能应用
汽车电子
船舶推进
创新研发
技术力量
研发团队
资料下载
全球十大网赌平台
全球赌博十大网址
新闻资讯
公司荣誉
品牌文化
历史进程
社会责任
全球十大网赌平台
股票信息
临时公告
定期公告
投资者保护
加入我们
联系我们
销售热线
采购热线
合作洽谈
廉洁举报
招标
网站首页
>
材料/招标
>
招标
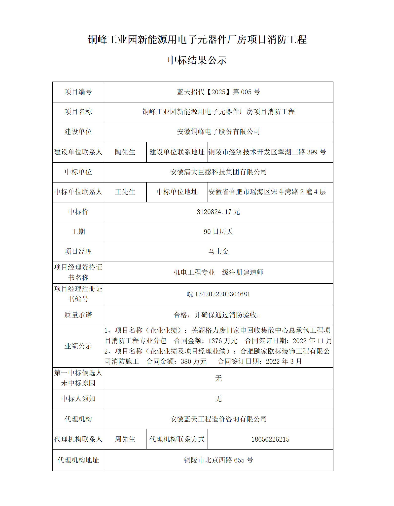
铜峰工业园新能源用电子元器件厂房项目消防工程(中标结果公示2.20发布)_01
发布时间:2025-02-20
阅读次数:2480
上一条:
采购公告_01
下一条:
全球赌博十大网址电容器用薄膜生产一线技术改造加固项目(中标结果公示2.20发布)_01
{*主站.标题#1001}
{*主站.标题#1001}
{*主站.标题#1001}
{*主站.标题#1001}
{*主站.标题#1001}
宝博体育中国老品牌网站
亚洲在线体育app下载官网
昇得源体育亚洲体育
bet36365体育应用
世界杯体育手机app下载
九州体育手机平台登录
八方体育官方手机入口
沙巴体育官方网站官方入口
im体育app下载开户
>网站地图-sitemap