全球赌博十大网址
铜峰1号工程新一线工程项目(中标候选人公示4.29)_01-全球赌博十大网址官方网站
全球赌博十大网址
股票名称:全球赌博十大网址
股票代码:600237
Menu
EN
网站首页
全球赌博十大网址
聚丙烯薄膜
金属化薄膜
交流电容器
直流电容器
电力电子电容器
聚酯薄膜
电容器配件
精密连接器
材料/招标
招标
应用领域
家电
轨道交通
清洁能源
照明电子
电子电路
电子显示
现代印刷
节能应用
汽车电子
船舶推进
创新研发
技术力量
研发团队
资料下载
全球赌博十大网址
全球十大网赌平台
新闻资讯
公司荣誉
品牌文化
历史进程
社会责任
全球十大网赌平台
股票信息
临时公告
定期公告
投资者保护
加入我们
联系我们
销售热线
采购热线
合作洽谈
廉洁举报
招标
网站首页
>
材料/招标
>
招标
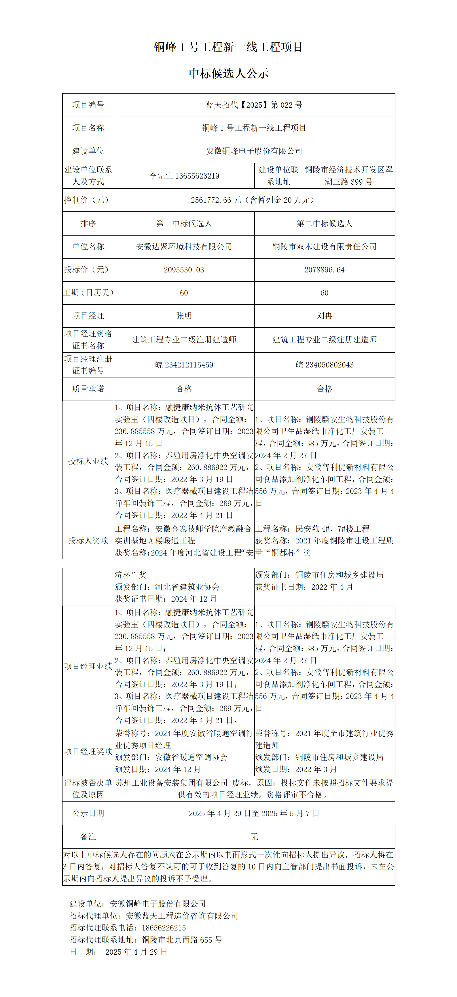
铜峰1号工程新一线工程项目(中标候选人公示4.29)_01
发布时间:2025-04-30
阅读次数:1950
上一条:
安徽峰成电子有限公司设备采购公告(1)_01
下一条:
全球赌博十大网址—— 薄膜分公司小分切机采购公告_01
{*主站.标题#1001}
{*主站.标题#1001}
{*主站.标题#1001}
{*主站.标题#1001}
{*主站.标题#1001}
金沙体育排行平台入口
世界杯盘口官方
可以赌足球的网站app软件下载
正规葡京体育首页
足球博彩网站排名手机注册
澳门足彩即时盘囗移动
足球竞猜软件手机app下载
vwin德赢体育老品牌网站
bet体育官方官方平台
>网站地图-sitemap