全球赌博十大网址
铜峰工业园1#研发中心扩建项目(中标候选人公示11.18)_01-全球十大网赌平台官方网站
全球赌博十大网址
股票名称:全球十大网赌平台
股票代码:600237
Menu
EN
网站首页
全球十大网赌平台
聚丙烯薄膜
金属化薄膜
交流电容器
直流电容器
电力电子电容器
聚酯薄膜
电容器配件
精密连接器
材料/招标
招标
应用领域
家电
轨道交通
清洁能源
照明电子
电子电路
电子显示
现代印刷
节能应用
汽车电子
船舶推进
创新研发
技术力量
研发团队
资料下载
全球十大网赌平台
全球赌博十大网址
新闻资讯
公司荣誉
品牌文化
历史进程
社会责任
全球十大网赌平台
股票信息
临时公告
定期公告
投资者保护
加入我们
联系我们
销售热线
采购热线
合作洽谈
廉洁举报
招标
网站首页
>
材料/招标
>
招标
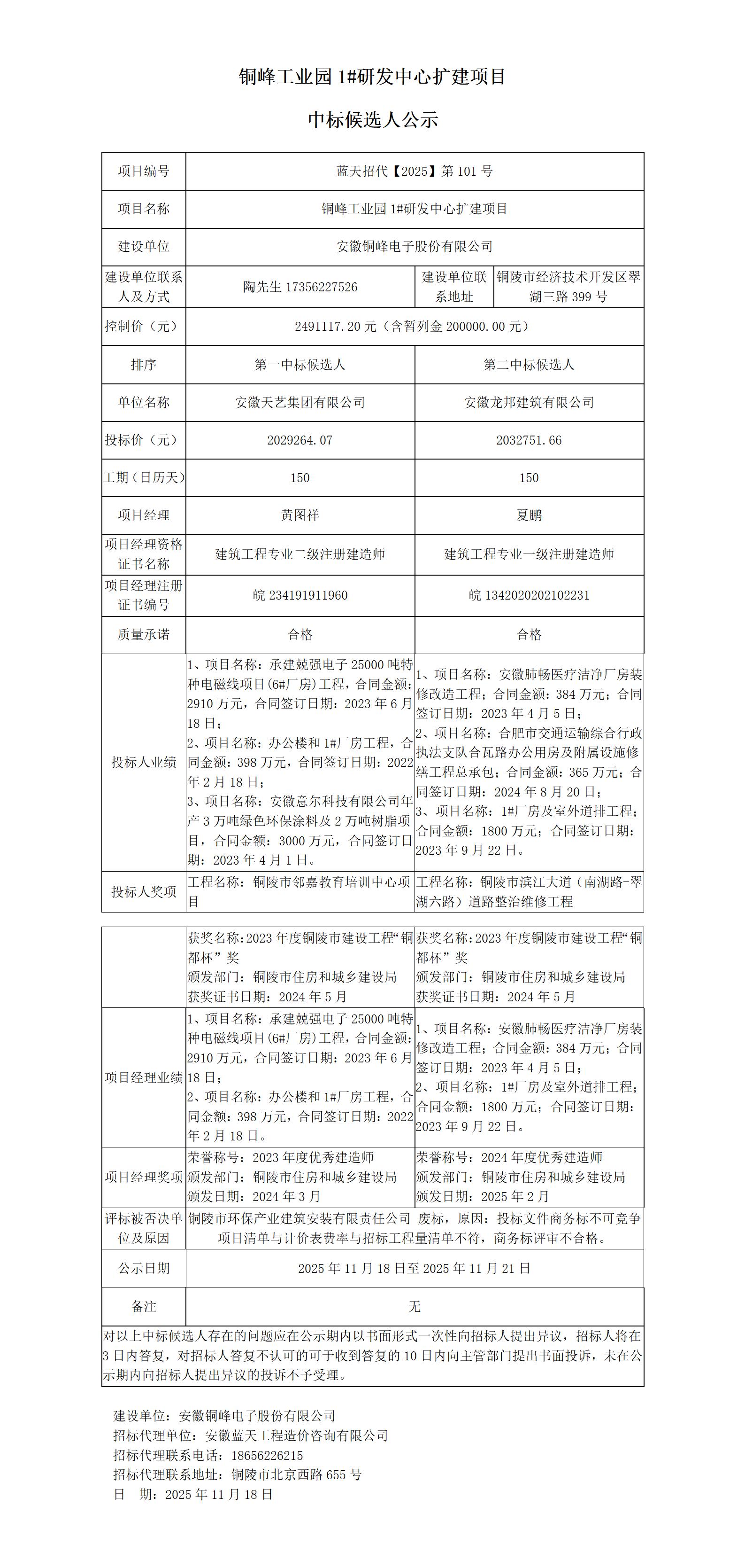
铜峰工业园1#研发中心扩建项目(中标候选人公示11.18)_01
发布时间:2025-11-18
阅读次数:1057
上一条:
全球十大网赌平台 (电容器分公司mkp厂房彩钢瓦吊顶工程 招标公告)_01
下一条:
全球十大网赌平台 (采购公告)_01
{*主站.标题#1001}
{*主站.标题#1001}
{*主站.标题#1001}
{*主站.标题#1001}
{*主站.标题#1001}
ku体育真人手机版下载
沙巴体育手机版平台注册
体育博彩公司app软件下载
澳门足彩app首页入口
开云体育官方注册网址
澳门足球联赛手机入口
靠谱的体育网站注册开户
亚洲在线体育官方官网
bwin足球手机版下载
>网站地图-sitemap