全球赌博十大网址
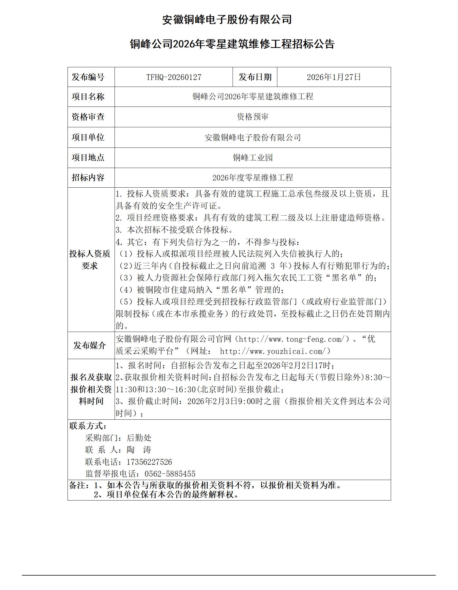
全球十大网赌平台 (铜峰公司2026年零星建筑维修工程 招标公告)_01-全球十大网赌平台官方网站
全球赌博十大网址
股票名称:全球十大网赌平台
股票代码:600237
Menu
EN
网站首页
全球十大网赌平台
聚丙烯薄膜
金属化薄膜
交流电容器
直流电容器
电力电子电容器
聚酯薄膜
电容器配件
精密连接器
材料/招标
招标
应用领域
家电
轨道交通
清洁能源
照明电子
电子电路
电子显示
现代印刷
节能应用
汽车电子
船舶推进
创新研发
技术力量
研发团队
资料下载
全球十大网赌平台
全球十大网赌平台
新闻资讯
公司荣誉
品牌文化
历史进程
社会责任
全球赌博十大网址
股票信息
临时公告
定期公告
投资者保护
加入我们
联系我们
销售热线
采购热线
合作洽谈
廉洁举报
招标
网站首页
>
材料/招标
>
招标
全球十大网赌平台 (铜峰公司2026年零星建筑维修工程 招标公告)_01
发布时间:2026-01-27
阅读次数:681
上一条:
招标公告(招标编号:TF-20260212 时间调整)_01
下一条:
全球十大网赌平台真空去潮系统拆装
{*主站.标题#1001}
{*主站.标题#1001}
{*主站.标题#1001}
{*主站.标题#1001}
{*主站.标题#1001}
im体育官方下载手机版
必威体育手机软件下载
沙巴体育安卓版下载官方网站
足球比分官方下载
宝博体育网页版主页
足球外围网站指定平台
现金体育网在线网址
ag体育贵宾会官方下载
体育线上足球app下载官网
>网站地图-sitemap